
7.1 Типология клиентов
7.2 Основные клиентские группы
7.3 Правила категорирования клиентов
7.4 Психологические особенности работы с разными типами клиентов

Обучение новых сотрудников:
- Ускоряет адаптацию новичков, сокращая время до первых продаж.
- Предоставляет полную информацию о продуктах, процессах и стандартах компании.
Стандартизация процессов:
- Унифицирует подход к продажам, устанавливая единые правила работы.
- Обеспечивает согласованность действий всех сотрудников отдела.
Повышение эффективности:
- Систематизирует успешные практики и методы продаж.
- Помогает менеджерам быстрее достигать высоких результатов.
Сохранение знаний компании:
- Фиксирует опыт успешных продавцов, предотвращая его потерю при уходе сотрудников.
- Создает базу для постоянного обновления и улучшения процессов продаж.
Экономия ресурсов:
- Снижает нагрузку на руководителей и опытных сотрудников при обучении новичков.
- Сокращает затраты на внешнее обучение.
Поддержка управленческих решений:
- Предоставляет основу для оценки персонала и контроля качества работы1.
- Помогает в разработке стратегий продаж и маркетинговых планов9.
Таким образом, корпоративная книга продаж служит ключевым инструментом для стандартизации, обучения и повышения эффективности отдела продаж, что в конечном итоге ведет к росту прибыли компании.
Корпоративная книга продаж является важным инструментом для продавца, предоставляя ему следующие преимущества:
1. Быстрая адаптация и обучение. Книга позволяет новым сотрудникам быстрее освоить специфику продукта и процессов компании, сокращая время до первых продаж.
2. Стандартизация работы. Обеспечивает единый подход к продажам и взаимодействию с клиентами для всех сотрудников.
3. Повышение эффективности. Содержит проверенные методики и лучшие практики, помогающие даже неопытным продавцам достигать высоких результатов.
4. Минимизация ошибок. Предоставляет четкие инструкции и алгоритмы действий, снижая вероятность ошибок при работе с клиентами.
5. Постоянное обучение. Служит источником для регулярного повторения и углубления знаний о продуктах и техниках продаж.
6. Подготовка к сложным ситуациям. Содержит информацию о типичных возражениях клиентов и способах их преодоления.
7. Экономия времени. Позволяет быстро находить нужную информацию о продуктах, ценах, акциях без обращения к коллегам или руководству.
8. Повышение уверенности. Дает продавцу уверенность в своих знаниях и действиях при общении с клиентами.
9. Поддержка в работе. Служит справочником, к которому можно обратиться в любой момент для уточнения деталей.
10. Улучшение качества обслуживания. Помогает предоставлять клиентам точную и единообразную информацию, повышая качество сервиса.
Таким образом, корпоративная книга продаж является ценным ресурсом, помогающим продавцу повысить свою эффективность, уверенность и профессионализм в работе с клиентами.


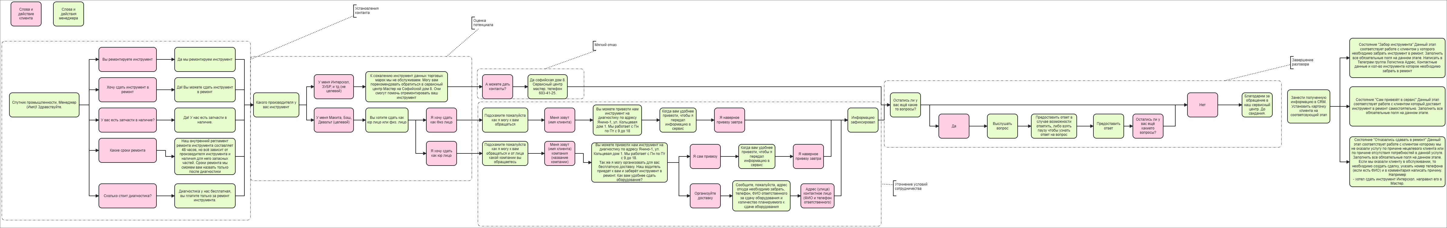
1.Ремонт электроинструмента
Услуга по ремонту электроинструмента является мощного инструмента лидогенерации!
Почему это важно?
Ремонт инструмента — не просто сервис, а ключевой канал привлечения клиентов. Большинство сервисных центров не занимаются активным поиском, поэтому наши звонки редко остаются без внимания. Клиенты, особенно строительные и промышленные компании, остро нуждаются в поддержке инструмента, но им не хватает человеческих ресурсов на доставку оборудования в сервис. Это делает наше предложение уникальным решением их боли.
Как это работает?
1. Бесплатные услуги — минимум рисков для клиента:
— Бесплатная доставка (забираем и возвращаем инструмент).
— Бесплатная диагностика.
Клиенты соглашаются на сотрудничество, так как не несут затрат, даже если ремонт не требуется.
2. Прозрачность и доверие:
— После диагностики клиент получает детальный отчет: что сломалось, как будем ремонтировать, сколько стоит.
— Этапы работ и прайс доступны на сайте — клиент платит осознанно.
3. Фокус на целевую аудиторию:
— Строительные компании и промышленные предприятия — наш основной сегмент. Их инструмент часто ломается, а персонал занят на объектах. Мы экономим их время, забирая проблему на себя.
— На сайте есть список обслуживаемых брендов и типов инструмента — это сразу отвечает на вопросы клиентов.
4. Экспресс-ремонт за 48 часов
— Благодаря отлаженной логистике и автоматизированным сервисным процессам мы гарантируем ремонт инструмента в течение 48 часов с момента его забора у клиента (в основном относится к торговой марке DEVON).
— Водитель забирает инструмент, и уже через 48 часов клиент получает его обратно в рабочем состоянии. Это минимизирует простой и помогает бизнесу клиента работать без перерывов.
— Если нужных запчастей нет на складе, мы сразу сообщаем клиенту о сроках ремонта, сохраняя прозрачность и доверие.
Результат: стабильный поток заявок
Благодаря бесплатным услугам, прозрачности и удобству клиенты охотно передают нам инструменты в ремонт. Это не разовые обращения, а долгосрочное сотрудничество:
— Клиенты возвращаются, зная, что мы берем на себя логистику и оформляем все «под ключ».
— Упоминание на сайте этапов работы и списка брендов увеличивает доверие с первого контакта.
Что подчеркивать в разговоре с клиентом?
— «Вам не нужно тратить время на доставку — мы все сделаем бесплатно».
— «Вы платите только после согласования диагноза — никаких скрытых платежей».
— «Мы работаем с вашим типом инструмента — вот список марок (открыть сайт)».
Итог:
Этот сервис — не просто ремонт, а мощный способ завоевать лояльность. Клиенты ценят скорость, прозрачность и отсутствие хлопот, что превращает их в постоянных партнеров. Чем чаще вы предлагаете эти условия — тем выше конверсия в заявки.
Задачи:
- Обеспечить себя базой потенциальных клиентов
- Исследовать компанию клиента, ее потребности и проблемы
- Определить ключевых лиц, принимающих решения (ЛПР)
- Подготовить предварительное предложение и материалы
- Импортировать контакты в Битрикс24 для дальнейшей работы
Работа с возражением


7.1 Типология клиентов
Всех клиентов можно разделить на 3 категории
«ПОКУПАТЕЛЬ ЦЕНЫ» -компания или Клиент, которые в случае возникновения потребности в товаре/услуге делают итоговый выбор только на основании цены
«ПОКУПАТЕЛЬ ЦЕННОСТИ» -компания или Клиент, которые в случае возникновения потребности в товаре/услуге делают итоговый выбор на основании совокупности критериев, среди которых фактор цены присутствует, но не является единственным и доминирующим
«ПОКУПАТЕЛЬ СТРАТЕГИЧЕСКОГО ПАРТНЕРСТВА» -компания или Клиент, которые в случае возникновения потребности в товаре/услуге работают только с вашей компанией
Примеры:
«ПОКУПАТЕЛЬ ЦЕНЫ» - Сколько стоит перфоратор?
«ПОКУПАТЕЛЬ ЦЕННОСТИ» - Сколько будет стоить последующий ремонт перфоратора?
«ПОКУПАТЕЛЬ СТРАТЕГИЧЕСКОГО ПАРТНЕРСТВА» - Как быстро вы сможете поставить перфоратор и как быстро он будет отремонтирован в случае поломки. Я всё буду покупать только у вас.
Типы клиентов по формату потребления
1. КЛИЕНТЫ, ПОКУПАЮЩИЕ ТОВАРЫ/УСЛУГИ ДЛЯ СЕБЯ - покупают инструмент себе для домашнего использования.
2. КЛИЕНТЫ, ПОКУПАЮЩИЕ ТОВАРЫ/УСЛУГИ ДЛЯ БИЗНЕСА - покупают инструмент для компании, чтобы компания могла выполнять при помощи инструмента работы и зарабатывать деньги
3. КЛИЕНТЫ, ПЕРЕПРОДАЮЩИЕ ТОВАРЫ И УСЛУГИ - дилеры, торгующее организации, покупающие инструмент с целью его дальнейшей перепродажи.
4. ГРУППЫ ВЛИЯНИЯ (ЛОМы) - блогеры, отраслевые эксперты.
5. НОВЫЕ (ДЛЯ КОМПАНИИ) КАТЕГОРИИ КЛИЕНТОВ - типы клиентов с которыми компания ещё не работала, например клиенты из сегмента B2NGO занимающиеся организацией фестивалей и имеющие специфические потребности.
Понимание разновидностей категорий клиентов, типов клиентов по форме потребления и что для них может выступать в качестве тригера в принятии решения - рождает Целевую Клиентскую Группу (ЦКГ).
Не все клиенты одинаково полезны !!!

«ПОТные продажи»
работаем со всеми Клиентами, кто НЕ «спрятался»
Работая по данной схеме делаем много лишних телодвижений. Все "упаханы". Результат - выгорание! Клиенты плохие! Директор идиот, ничего не понимает!
Данный вид продаж присущ компаниям где не выделены ЦКГ. Непонятно кому продавать

ЦЕЛЕВЫЕ КЛИЕНТСКИЕ ГРУППЫ (ЦКГ)
— это группы Клиентов, приносящие компании максимальную выручку и прибыль
(это те с кем нужно работать, а не те с кем получается работать)
Технические руководители среднего и высшего звена
Мужчины в возрасте 30-50 лет
Ключевые лица, принимающие решения (ЛПР):
- Начальнику участков (прорабы)
- Главные механики
- Руководители технических подразделений
- Ответственные за эксплуатацию и обслуживание оборудования
Специфика целевой аудитории
Данные ЛПР несут прямую ответственность за:
- Обеспечение бесперебойной работы производственного оборудования
- Оптимизацию использования технических ресурсов
- Повышение эффективности производственных процессов
Стратегия взаимодействия
Наш подход направлен на формирование комплексного предложения, включающего:
- Профессиональный подбор электроинструмента под специфические задачи предприятия
- Обеспечение бесперебойной работоспособности поставляемого оборудования
- Оптимизацию процессов технического обслуживания и ремонта
Ключевые преимущества предложения
- Снижение нагрузки на технических руководителей в части управления парком электроинструмента
- Повышение эффективности использования электроинструмента за счет профессионального подбора и обслуживания
- Оптимизация затрат на приобретение и обслуживание электроинструмента
Целевой результат
Принятие на себя ряда ключевых компетенций, связанных с обеспечением предприятия электроинструментом, позволит:
- Освободить время технических руководителей для решения стратегических задач
- Повысить надежность и эффективность работы электроинструмента на предприятии
- Оптимизировать расходы на техническое оснащение и обслуживание


Характеристика предприятия
Специализированные строительные организации, фокусирующиеся на возведении монолитных конструкций в сфере жилищного и промышленного строительства. Данные компании выступают в качестве подрядчиков при реализации проектов многоквартирных жилых комплексов и объектов промышленного назначения.
Финансовые показатели
Годовой оборот предприятий составляет не менее 500 миллионов рублей, что свидетельствует о их принадлежности к сегменту среднего бизнеса в строительной отрасли.
Ключевые компетенции
Возведение монолитных конструкций в строительных проектах в качестве подрядчика
Организационная структура
В структуре компании обязательно присутствует отдел главного механика или специализированное подразделение, ответственное за техническое обеспечение строительных процессов.
Данное подразделение отвечает за:
- Комплектацию строительных объектов необходимым оборудованием и техникой
- Обеспечение бесперебойной работы строительного оборудования
- Планирование и проведение технического обслуживания и ремонта оборудования
- Оптимизацию использования технических ресурсов компании
Компании данного профиля позиционируют себя как надежные партнеры в сфере монолитного строительства, способные реализовывать сложные проекты в установленные сроки с соблюдением высоких стандартов качества. Их целевыми заказчиками являются девелоперские компании, промышленные предприятия и государственные структуры, реализующие масштабные строительные проекты.
Поиск таких организаций осложняется рядом факторов:
- Ограниченное присутствие в открытых источниках информации
- Частая реорганизация юридических лиц
- Отсутствие единой базы данных по компаниям данного профиля
При работе с корпоративными клиентами в строительной сфере лучше всего действовать активно, а не ждать, пока они сами обратятся. Самые эффективные способы поиска таких клиентов - это получение рекомендаций от уже существующих партнеров и личные визиты на строительные площадки.
Искать информацию о таких клиентах в интернете обычно малоэффективно. Личное общение позволяет:
- Наладить хорошие отношения с теми, кто принимает решения
- Узнать о текущих и будущих проектах из первых рук
- Показать, чем именно ваша компания может быть полезна клиенту
- Быстро реагировать на изменения в потребностях заказчика
Такой подход помогает найти больше потенциальных клиентов и увеличить шансы на заключение сделок, чем если просто ждать, когда клиенты сами найдут вас.

Характеристики предприятия
Годовой оборот: от 300 млн рублей (предпочтительно), минимум 100 млн рублей
Организационная структура: наличие отдела главного механика или специализированного сотрудника, ответственного за техническое обеспечение
Портфель проектов: одновременное ведение нескольких объектов
Управление ресурсами: централизованное обеспечение инструментом и оборудованием, отсутствие практики самостоятельных закупок рабочими
Специфика деятельности
Компании специализируются на комплексных инженерно-строительных работах, включая проектирование, строительство и монтаж сложных технических объектов
Поиск таких организаций осложняется рядом факторов:
- Ограниченное присутствие в открытых источниках информации
- Отсутствие единой базы данных по компаниям данного профиля
- Для выявления целевых компаний может потребоваться комплексный анализ рынка, включая изучение тендерной документации, отраслевых ассоциаций и специализированных бизнес-реестров.
При работе с корпоративными клиентами в строительной сфере лучше всего действовать активно, а не ждать, пока они сами обратятся. Самые эффективные способы поиска таких клиентов - это получение рекомендаций от уже существующих партнеров и личные визиты на строительные площадк.
Искать информацию о таких клиентах в интернете обычно малоэффективно. Личное общение позволяет:
- Наладить хорошие отношения с теми, кто принимает решения
- Узнать о текущих и будущих проектах из первых рук
- Показать, чем именно ваша компания может быть полезна клиенту
- Быстро реагировать на изменения в потребностях заказчика
- Такой подход помогает найти больше потенциальных клиентов и увеличить шансы на заключение сделок, чем если просто ждать, когда клиенты сами найдут вас.

Характеристики предприятия
Годовой оборот: от 1 млрд рублей
Специализация: широкий спектр промышленного строительства (складские комплексы, объекты энергетики, нефтегазовой отрасли и др.)
Организационная структура: наличие отдела главного механика или специализированного подразделения, ответственного за техническое обеспечение.
Географический охват: разветвленная региональная сеть с локальными техническими подразделениями
Специфика деятельности
Компании специализируются на комплексной реализации крупномасштабных промышленных проектов в различных отраслях экономики. Характерно наличие собственного парка строительной техники и оборудования, а также развитой системы технического обслуживания.
Организационные особенности
Многоуровневая структура управления с четким разделением функциональных обязанностей
Наличие централизованного и региональных отделов главного механика, отвечающих за:
Обеспечение бесперебойной работы строительной техники и оборудования
Планирование и проведение технического обслуживания и ремонта
Оптимизацию использования технических ресурсов компании
Способность эффективно управлять несколькими крупными промышленными проектами одновременно в различных регионах

Характеристики предприятия
Специализируются на производстве широкого спектра изделий из железобетона для различных отраслей строительства. Основная номенклатура продукции включает:
Конструкции для жилищного и гражданского строительства: плиты перекрытия, стеновые панели, лестничные марши.
Изделия для промышленного строительства: колонны, балки, фермы.
Элементы для транспортного строительства: дорожные плиты, мостовые конструкции.
Изделия для инженерных сооружений: трубы, кольца для колодцев.
Малые архитектурные формы и элементы благоустройства: бордюрные камни (поребрики).
Организационная структура таких предприятий, как правило, включает отдел главного механика или специализированное подразделение, ответственное за техническое обеспечение производства.

Характеристики предприятия
Специализация: комплексное строительство и капитальный ремонт судов различного назначения
Организационная структура: наличие отдела главного механика или специализированного подразделения, ответственного за техническое обеспечение
Производственные мощности: собственные судостроительные и судоремонтные мощности, включая доки, стапели и специализированное оборудование
Специфика деятельности
Предприятия осуществляют полный цикл работ по проектированию, строительству, модернизации и капитальному ремонту судов различных классов и назначений.
Характерно наличие собственной производственно-технической базы, включающей специализированное оборудование и инструменты для судостроения и судоремонта.
Организационные особенности
Многопрофильная структура с четким разделением функциональных обязанностей
Наличие отдела главного механика или аналогичного подразделения, отвечающего за:
Обеспечение производственных процессов необходимым оборудованием и инструментами
Техническое обслуживание и ремонт производственных мощностей
Оптимизацию использования технических ресурсов предприятия

Характеристики предприятия
Специализация: капитально - восстановительный ремонт и модернизация железнодорожного подвижного состава, включая грузовые и пассажирские вагоны
Организационная структура: наличие отдела главного механика или специализированного подразделения, ответственного за техническое обеспечение производства
Производственные мощности: специализированное оборудование для ремонта и восстановления различных типов вагонов
Специфика деятельности
Вагоноремонтные заводы осуществляют широкий спектр работ, включая:
Капитальный ремонт грузовых и пассажирских вагонов
Модернизацию подвижного состава
Ремонт и изготовление вагонных узлов и деталей
Ремонт колесных пар
Организационные особенности
Структурированная система управления производством с четким разделением функциональных обязанностей
Наличие отдела главного механика или аналогичного подразделения, отвечающего за:
Обеспечение бесперебойной работы ремонтного оборудования
Планирование и проведение планово-предупредительных ремонтов
Модернизацию и техническое перевооружение производственных мощностей

Характеристики предприятия
Специализация: капитально - восстановительный ремонт и модернизация железнодорожного подвижного состава, включая грузовые и пассажирские вагоны
Организационная структура: наличие отдела главного механика или специализированного подразделения, ответственного за техническое обеспечение производства
Производственные мощности: специализированное оборудование для ремонта и восстановления различных типов вагонов
Специфика деятельности
Вагоноремонтные заводы осуществляют широкий спектр работ, включая:
Капитальный ремонт грузовых и пассажирских вагонов
Модернизацию подвижного состава
Ремонт и изготовление вагонных узлов и деталей
Ремонт колесных пар
Организационные особенности
Структурированная система управления производством с четким разделением функциональных обязанностей
Наличие отдела главного механика или аналогичного подразделения, отвечающего за:
Обеспечение бесперебойной работы ремонтного оборудования
Планирование и проведение планово-предупредительных ремонтов
Модернизацию и техническое перевооружение производственных мощностей

Характеристики предприятия
Специализация: производство и постобработка металлургической продукции широкого ассортимента
Производственный цикл: от выплавки металла до изготовления готовых изделий с высокой добавленной стоимостью
Организационная структура: наличие отдела главного механика или специализированного подразделения, ответственного за техническое обеспечение
Специфика деятельности
Предприятия осуществляют полный цикл металлургического производства, включая:
- Выплавку металла
- Прокат
- Термообработку
- Механическую обработку
- Производство готовых металлических изделий
- Характерно наличие собственной производственно-технической базы, включающей специализированное оборудование и инструменты для всех этапов металлургического производства и обработки.
Организационные особенности
Сложная многоуровневая структура управления с четким разделением функциональных обязанностей
Наличие отдела главного механика или аналогичного подразделения, отвечающего за:
Обеспечение бесперебойной работы производственного оборудования
Планирование и проведение планово-предупредительных ремонтов
Модернизацию и техническое перевооружение производственных мощностей
Оптимизацию использования технических ресурсов предприятия

Характеристики предприятия
Специализация: разработка и производство военной техники, вооружения и специального оборудования для нужд Министерства обороны Российской Федерации
Организационная структура: наличие отдела главного механика или специализированного подразделения, ответственного за техническое обеспечение производства
Производственные мощности: высокотехнологичное оборудование для изготовления сложных машиностроительных изделий военного назначения
Специфика деятельности
Предприятия осуществляют полный цикл создания военной техники, включая:
Научно-исследовательские и опытно-конструкторские работы
Производство широкого спектра вооружений и военной техники
Модернизацию и ремонт существующих образцов военной техники
Организационные особенности
Интегрированная структура управления с четким разделением функциональных обязанностей
Наличие отдела главного механика или аналогичного подразделения, отвечающего за:
Обеспечение бесперебойной работы производственного оборудования
Планирование и проведение планово-предупредительных ремонтов
Модернизацию и техническое перевооружение производственных мощностей


Скачать шаблон скрипта (залить новый)

Спутник промышленности
Шаблон договора по сервисным услугам (ремонту оборудования)
ООО "Спутник промышленности" без НДС.
Редакция от 01.01.2025 без отсрочки платежа.
Спутник промышленности
Шаблон договора по сервисным услугам (ремонту оборудования)
ООО "Спутник промышленности" без НДС.
Редакция от 01.01.2025 с отсрочки платежа.
АДТС СПб
Шаблон договора поставки
ООО "АДТС СПб" с НДС.
Редакция от 01.01.2025 без отсрочки платежа.
Шаблон протокола разногласий для внесения корректировок условий сотрудничества с клиентами
Менеджер, общаясь с клиентом по телефону, должен придерживаться следующих правил деловой этики, чтобы обеспечить профессиональное взаимодействие и укрепить доверие:
1. Подготовка к звонку
Изучите информацию о клиенте и продукте: Уточните потребности клиента (если данные доступны) и детали товара/услуги.
Проверьте технические моменты: Убедитесь, что связь стабильна, а под рукой есть необходимые документы (прайсы, договора, истории взаимодействий).
2. Профессиональное приветствие
Представьтесь четко: Назовите своё имя, должность и компанию.
Уточните удобство времени: Спросите, может ли клиент уделить время. Пример: «Удобно ли вам сейчас разговаривать?»
3. Ясность и структурированность речи
Говорите внятно, избегая жаргона и сложных терминов.
Используйте короткие предложения, выделяя ключевые моменты (цена, сроки, преимущества).
4. Активное слушание
Не перебивайте клиента. Дайте высказаться, используя фразы: «Я вас понимаю», «Уточните, пожалуйста…».
Перефразируйте услышанное, чтобы подтвердить понимание: «Если я правильно понял, вам важно, чтобы…»
5. Эмоциональный интеллект
Сохраняйте спокойствие, даже если клиент выражает недовольство. Не отвечайте на агрессию агрессией.
Используйте позитивный тон голоса. Улыбка чувствуется даже по телефону.
SMART / КИАРО - это методика постановки целей, которая помогает сформулировать их более эффективно. Аббревиатура SMART / КИАРО расшифровывается следующим образом:
S - Specific (Конкретная) Цель должна быть четко сформулирована, без возможности двоякого толкования. Она отвечает на вопросы "что именно нужно достичь?", "кто вовлечен?", "где это должно произойти?".
M - Measurable (Измеримая) Должны быть установлены конкретные критерии для измерения прогресса в достижении цели. Это позволяет отслеживать продвижение и понимать, достигнута ли цель.
A - Achievable (Достижимая) Цель должна быть реалистичной и достижимой с учетом имеющихся ресурсов и ограничений. Слишком амбициозные или нереалистичные цели могут демотивировать.
R - Relevant (Актуальная) Цель должна соответствовать более широким задачам и стратегии. Она должна быть уместной в текущем контексте и согласовываться с другими целями.
T - Time-bound (Ограниченная во времени) Должны быть установлены четкие временные рамки для достижения цели. Это создает чувство срочности и помогает расставить приоритеты.
Использование методики SMART / КИАРО при постановке целей помогает сделать их более конкретными, измеримыми, достижимыми, актуальными и ограниченными во времени. Это повышает вероятность их успешного достижения и облегчает процесс планирования и контроля